【給閱讀到這裡的你】
如果你正在閱讀這段文字,
很可能不是因為好奇,
也不是因為想再多學一點什麼。
多半是你已經走了一段路,
看過、聽過、修過、理解過,
卻隱約感覺到
真正卡住你的,已經不是不懂,而是太熟悉。
有時候,靠近這個活動,並不是出於衝動,
而是一種很安靜、卻很清楚的知道:
「現在,好像不需要再往外找了。」
如果你心裡有過猶豫、懷疑,
甚至出現「我真的適合嗎?」的聲音,
那並不代表你還沒準備好。
很多時候,那只是舊有系統在確認自己是否即將被放下。
這個場域不要求你做到什麼,
也不期待你成為某種狀態。
你不需要表現、不需要理解、不需要證明自己走到哪裡。
你唯一需要做的,
只是如實地來到現場,
讓自己被允許暫時停下來。
如果你已經報名,
那表示你在某個層面上,早已為自己做出選擇。
接下來,不需要再替這個選擇找理由,
也不需要急著知道會發生什麼。
只要把注意力,留給當下。
門已經在那裡了,
你不需要奮力推開它,
你只需要走近,然後,輕輕放下一切,
真相之門 自然會前來接住你。
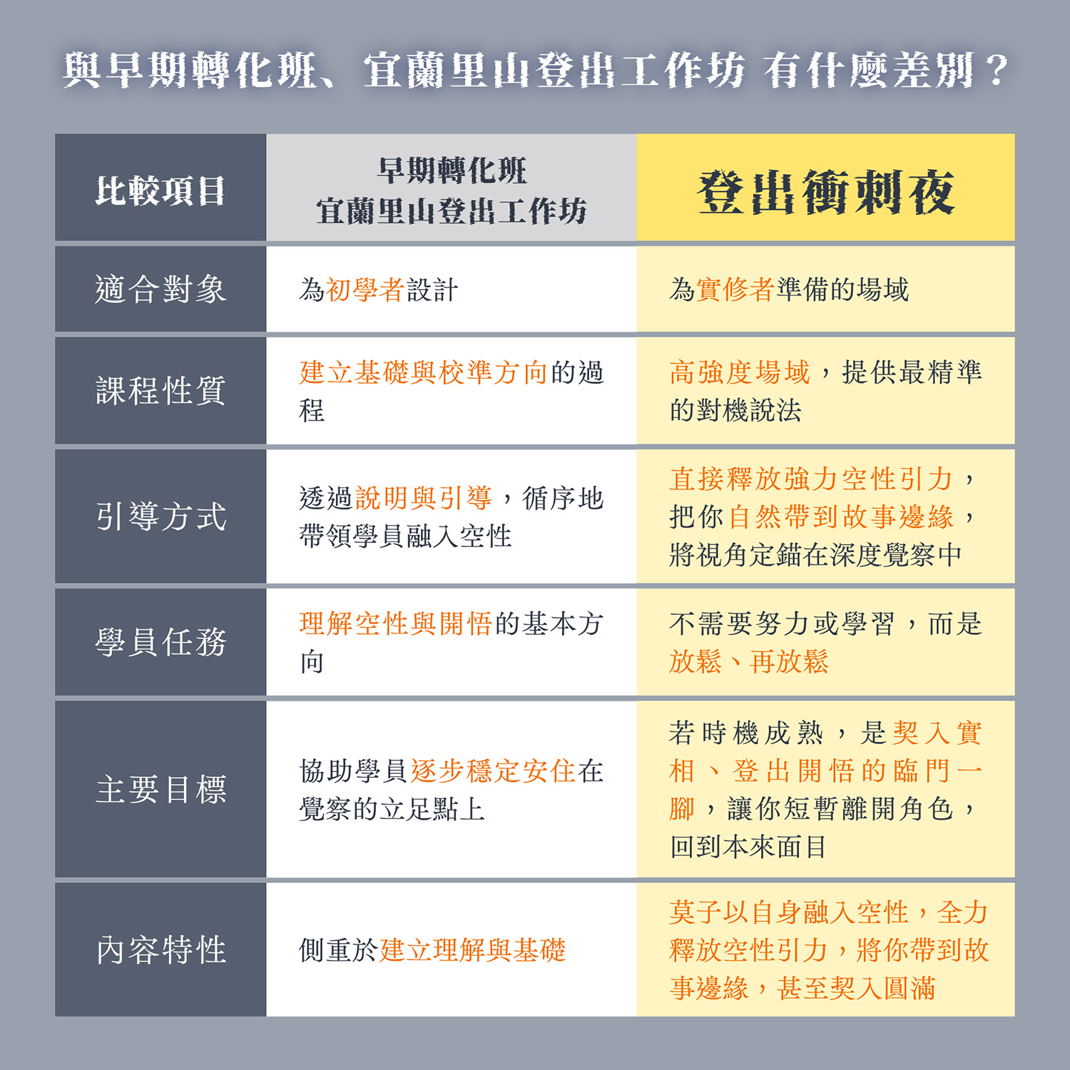
▍與早期轉化班、宜蘭里山登出工作坊 有什麼差別?
早期課程主要是為【初學者】設計,
透過說明與引導,協助理解空性與開悟的基本方向,
再循序地帶領學員融入空性,
並逐步穩定安住在覺察的立足點上,
屬於建立基礎與校準方向的過程。
《登出衝刺夜》則完全不同。
這是一個為【實修者】準備的高強度場域,
並提供最精準的對機說法。
現場將直接釋放強力空性引力,
把你自然帶到故事邊緣,
將視角定錨在深度覺察中。
你需要做的,不是努力或學習,而是放鬆、再放鬆。
若時機成熟,這一夜,可能就是契入實相、登出開悟的臨門一腳!
【注意事項】
- 本活動為高強度實修場域,非課程、非體驗、非引導式教學。
- 全程靜心、禁語,現場不進行分享、討論或經驗交流。
- 請以舒適、能自在呼吸的服裝為主,避免過度花俏或強烈氣味的香水,以尊重能量場的流動。
- 活動期間請關閉並收納所有電子設備,禁止錄音、錄影與拍照。
- 請確認自身狀態可承受長時間靜坐或低刺激環境後再報名。
- 不保證任何體驗、轉化或結果,請以如實參與為前提。
- 活動不適合以解惑、療癒或情緒支持為主要需求者。
- 請確保可全程穩定出席,避免中途進出影響場域。
- 報名即視為已理解並同意本活動之所有形式與安排。
- 行前通知函將附「登出開悟相關後續責任切結暨保密協議書」,敬請如實簽核並回傳掃描檔案或照片。
- 現場備有簡易坐墊、瑜伽墊等輔助用品,若您因身體狀況可自備習慣使用之坐墊。
【溫馨提醒】
這是一場為參與者事前預留、並完整準備的實修場域。
為確保每位參與者都能擁有最完整的體驗,若您的行程臨時需要調整,請務必於您預約場次之 14 天前聯繫我們的客服團隊,我們將竭誠為您提供協助。
由於場地與設備均為提前預訂,若未能在上述時限內通知,恕我們無法受理退款或更換場次。
感謝您的理解與配合,讓我們一同守護這場難得的相遇。
【退款規定】
- 場次前 30 天以上申請退款。扣所繳費用10%行政費後退還。
- 場次前 20 到 15 天之間取消。扣所繳費用50%行政費後退還。
- 場次前 14 天內(含場次當日),取消或缺席,皆不予以退款。
【退款申請方式】
不論您使用信用卡、PayPal,或是 ATM 虛擬帳號/超商代碼進行付款,請提供完整資料至客服信箱申請退款,扣除必要手續費後,即可辦理退款













